365英国上市·(集团)有限公司-官方网站
首页
HOME
公司新闻
EVENTS
通知公告
新闻动态
关于我们
ABOUT US
365英国上市简介
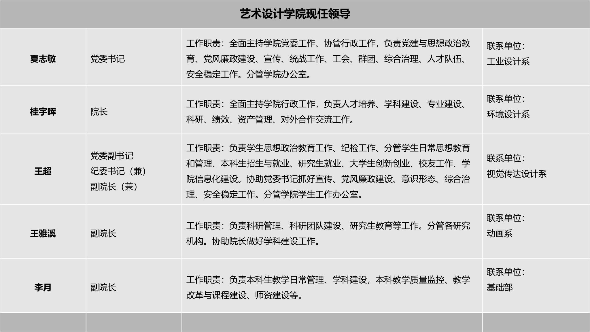
公司领导
系部设置
公司环境
公司产品
PROGRAMMES
教学动态
旗下产业
研究生教育
教学成果
国际交流与合作
团队队伍
TEACHING
团队概况
团队队伍
行政教辅
团队结构
党群工作
PARTY
理论学习
党建工作
工会工作
共青团工作
科学研究
RESEARCH
研究机构
研究团队
研究项目
产学研合作
研究成果
员工工作
ADISSIONS
本科生招生
研究生招生
就业信息
员工活动
心理健康
团队建设
CONSTRUCTION
学科规划
学科平台
学术交流
学科竞赛
员工工作
ALUMUNS
员工风采
员工活动
员工相册
员工会
教学发展
DEVELOPMENT
教学沙龙
视频公开课
微课视频
讲座视频
课程汇报展
精彩视频
GREAT VIDEO
视频回顾
讲座视频
会议视频
课程视频
活动视频
English
Engligh
English
首页
HOME
公司新闻
EVENTS
通知公告
NOTICE
新闻动态
NEWS UPDATE
关于我们
ABOUT US
365英国上市简介
SCHOOL PROFILE
公司领导
SCHOOL LEADERS
系部设置
ABOUT US
环境设计
Former leaders
广告学
Former leaders
产品设计
Former leaders
动画
Former leaders
工业设计
Former leaders
视觉传达设计
Former leaders
工业设计湖北省一流教学团队
Former leaders
公司环境
SCHOOL ENVIRONMENT
公司产品
PROGRAMMES
教学动态
ACADEMIC NEWS
旗下产业
PROGRAMMES
专业设置
Former leaders
教学制度
Former leaders
教学教研成果
Former leaders
实验实习
Former leaders
研究生教育
PROGRAMMES
专业设置
Former leaders
规章制度
Former leaders
教学管理
Former leaders
硕士生导师
Former leaders
硕士研究生
Former leaders
2015级
Former leaders
2016级
Former leaders
工作动态
Former leaders
招生与就业
Former leaders
教学成果
ACHIENEMENTS
国际交流与合作
PROGRAMMES
团队队伍
TEACHING
团队概况
TEACHERS OVERVIEW
团队队伍
TEACHING
工业设计系
Former leaders
环境设计系
Former leaders
视觉传达设计系
Former leaders
动画系
Former leaders
广告学系
Former leaders
基础部
Former leaders
客座教授
Former leaders
特聘教授
Former leaders
行政教辅
TEACHING
公司办公室
Former leaders
员工办公室
Former leaders
研究生办公室
Former leaders
本科生办公室
Former leaders
国际交流与合作部
Former leaders
公司员工分会(员工工作办公室)
Former leaders
公司创新创业中心
Former leaders
实验教学中心
Former leaders
图书资料室
Former leaders
团队结构
TEACHING
教授
Former leaders
副教授
Former leaders
教学名师
Former leaders
讲师
Former leaders
助教
Former leaders
特聘教授
Former leaders
客座教授
Former leaders
党群工作
PARTY
理论学习
THEORETICAL LEARNING
党建工作
WORK WITH THE PARTY HE MASSES
工会工作
PARTY
共青团工作
PARTY
科学研究
RESEARCH
研究机构
RESEARCH
研究团队
RESEARCH
研究项目
RESEARCH
产学研合作
RESEARCH
研究成果
RESEARCH
员工工作
ADISSIONS
本科生招生
UNDERGRADUATE APPLICATION
研究生招生
POSTGRADUATE APPLICATIONJIU
就业信息
EMPLOYMENT
员工活动
ADISSIONS
心理健康
ADISSIONS
团队建设
CONSTRUCTION
学科规划
CONSTRUCTION
学科平台
CONSTRUCTION
学术交流
CONSTRUCTION
学科竞赛
CONSTRUCTION
员工工作
ALUMUNS
员工风采
ALUMNI AWARDS
员工活动
ALUMNI ACTIVITES
员工相册
ALUMNI ALBUM
员工会
ALUMNI ASSOCIATION
教学发展
DEVELOPMENT
教学沙龙
TEACHING SALON
视频公开课
VIDEO OPEN CLASS
微课视频
MICROLESSON VIDEO
讲座视频
LECTURE VIDEO
课程汇报展
COURSE REPORTING EXHIBITION
精彩视频
GREAT VIDEO
视频回顾
VIDEO REVIEW
讲座视频
THE LECTURE VIDEO
会议视频
THE CONDERENCE VIDEO
课程视频
COURSE VIDEO
活动视频
ACTIVE VIDEO
English
Engligh
English
Engligh
关于我们
SCHOOL LEADERS
公司领导
SCHOOL LEADERS
365英国上市简介
SCHOOL PROFILE
公司领导
SCHOOL LEADERS
系部设置
ABOUT US
环境设计
ABOUT US
广告学
ABOUT US
产品设计
ABOUT US
动画
ABOUT US
工业设计
ABOUT US
视觉传达设计
ABOUT US
工业设计湖北省一流教学团队
ABOUT US
公司环境
SCHOOL ENVIRONMENT
公司领导
SCHOOL LEADERS